一、 总体情况
按照教务处《关于开展2024年春季学期期中教学检查的通知 》(教务[2024]66号)的要求,心理发展与服务中心认真落实2024年春季学期期中教学检查任务。
(一)成立中期教学检查工作小组
组长:舒小立
组员:翟玮炜 胡美丽
按照检查工作相关要求,中心制定了《心理发展与服务中心2024年春季学期中期教学自查自评检查方案》,通过教研室检查、教研会交流汇报、教学抽查、自查自检等形式开展工作。
检查自评总体情况:本学期我单位授课教师共20人,1-8周开课28个教学班,9-16周开课27个教学班。中心通过开学检查,认真规范教学秩序、做好教学准备工作。本学期55个教学班级继续依托“长江雨课堂”、“学堂在线”进行线上+线下混合式课程教学。本学期教学秩序整体运行良好,任课教师均严格按照教务规范做好各项教学准备,各任课教师积极摸索熟悉新的本科教学服务平台,调停课程手续及时完备。各任课教师均能按照学校教案规范和教学大纲要求进行备课,教学目的明确,教案重点、难点清楚,教学内容充实、教学设计丰富,课后作业及延伸内容完整。任课教师积极探索践行智慧课堂模式在教学中的运用,课堂师生互动充分;同时,教师通过长江雨课堂的主题讨论、课外实践指导及时与学生进行交流互动与答疑。课堂教学中学生出勤及教学反馈情况良好。同时,本学期有两位任课教师为新开课教师,教研室及时了解新开课教师的教学状态,针对教学过程中的难点和重点加强沟通和指导,新开课教师教学状态总体良好。
二、 检查及自评情况
(一) 考试管理情况
按照《关于进一步强化本科课程考核评价的规定》的有关要求,《大学生心理健康教育》课程考核采用多元化的评价方式,通过长江雨课堂平台和课堂教学,覆盖学生课前学习、课中研讨和课后实践全过程的考核;整体成绩分布为平时成绩70%+期末成绩30%,其中平时成绩由图文学习(5%)+视频学习(10%)++讨论(10%)+小组任务(20%)+课堂(25%)五个部分组成,考勤作为倒扣分项,缺勤一次扣10分;期末考核由自我心理素质分析及成长计划进行考核。整体考核将线上线下相结合、过程化评价与结果性评价相结合;注重考查学生心理素质的自我分析与提升,强调课程对学生心理成长的切实意义及学生自我觉察、独立思考、综合应用所学知识分析、解决问题的能力。本学期1-8周课程已经于5月13日下午6点完成期末考核,正在批阅中。
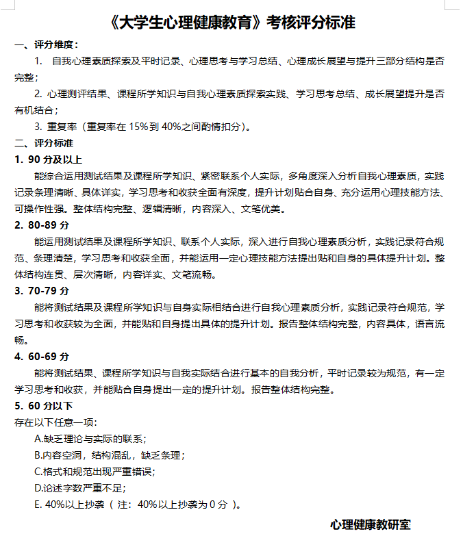
教研室制定有《大学生心理健康教育》平时成绩评分标准》(见截图)、《大学生心理健康教育》期末考核评分标准(见截图),任课教师本人按照相应评分标准,认真评定和如实记载学生的平时成绩、期末成绩等各项成绩的情况。


(二) 成绩归档情况
2023年秋季学期期末《大学生心理健康教育》课程已经完成期末归档。心理健康教研室按照《优米体育中心本科学生成绩管理办法》要求,在教学飞书群发布2023年秋季学期期末《大学生心理健康教育》课程期末归档相关注意事项,提醒各任课教师按照期末归档相关注意事项整理纸质版及电子版归档材料,并于开学一周内提交教研室。教研室统一对各任课教师课程教学归档材料进行检查核对,对不规范的教学材料提出修改意见,确保各任课教师教学归档材料齐全、符合规范。
(三) 学业帮扶情况
教研室高度重视学生学业帮扶情况,指导任课教师通过课前及期末对学生开展《大学生心理素质量表》测试,整体把握与具体了解学生的心理素质状况,在教学内容及教学形式上更贴近学生的心理素质提升需要。
通过课程学习数据监控、课程作业、课堂表现等主动发现学习上和心理上存在困难的同学,分层进行帮助,对学习进度与学业出现的具体问题及时反馈,通过线上线下交流渠道,及时给予个体指导与解答,对于班级较普遍存在的问题,在班级及时进行现场解答。对于心理困难的学生,主要采用与学生面对面的交流形式,选择合适的沟通环境表达关心与支持,进一步了解学生具体困扰与问题,并根据情况评估决定是否建议进一步寻求心理咨询帮助,鼓励学生积极面对,给予支持、灌注希望。
从课程进行过程中的学习表现、课程期末考核、成绩分析来看,帮扶措施取得一定成效,绝大部分同学们都能够在课前+课中+课后的学习中跟进课程进度,及时完成课程任务。绝大多数同学能够运用课程所学对自我心理状态、生命价值进行探索及发展,对自身心理素质状况较深入分析,并提出具有自我针对性的提升计划。
(四) 教材建设情况
《大学生心理健康教育》课程2012年自编教材《大学生心理健康教程》一书,在5年使用经验及师生意见、建议的基础上,根据学校重点教改项目《心理资本开发视野下大学生心理健康教育课程教学改革研究与实践》的研究成果,于2017年进行了修订。
2021年秋季学期,为进一步推进课程教学改革,深化课程体验式、实践参与式教学,强化学生自助实践练习,在集体研讨基础上,选取了俞国良教授主编、北京师范大学出版社出版的《大学生心理健康》教材。2022年底,为进一步贴合课程教学需要,中心在两年线上线下混合式教学实践基础上,再次组织团队进行课程教材编写,拟围绕大学生心理健康素养培育,综合最新心理教育相关理论与成果,进行校本课程教材建设。目前教材正在校稿阶段。
(五) 学生过程性评价
《大学生心理健康教育》课程高度重视学生评价,将学生评价作为促进教学总结与反思,推进教学改革,提升教学质量的重要一环;课程综合教务处学生网上评教和教研室教学质量考核学生评价两方面评价结果,综合了解学生评价,并纳入本科课堂教学质量考核体系。教研室教学质量考核评价通过问卷星发布,面向全体专兼职教师(附《大学生心理健康教育》课程教学学生评价表)。
《大学生心理健康教育》课程教学学生评价表

此外,《大学生心理健康教育课程》的学习反馈贯穿教师教学和学生学习的全过程。课程开课前,任课教师在讨论区发布话题,了解学生对课程的期待及意见、建议,便于任课教师紧贴学生的需求开展教学。课程进行过程中,一方面紧扣教学内容及学生关注焦点热点,长江雨课堂平台在学习、爱情、幸福章节发布有相关的话题来帮助教师把握学生对相关章节的学习理解情况,如:结合对学习动机的探索,谈谈如何会帮助自己主动学习,享受学习的乐趣?谈谈你在大学期间如何让自己过得更有意义,生活的更有价值?至少列举三条以上的具体方案?另一方面,通过课程作业及小组任务,把握学生对学习内容的应用和实践情况。课程结束时,任课教师通过收集学生的学习收获及意见建议,了解学生对课程的学习感受及评价。
(六) 其他专题活动
1、本学期教授副教授上课情况
本学期课程教师队伍中,教授1人,副教授3人,讲师及以上职称占总教师队伍的100%(详情见本学期课程教师队伍情况统计表)。在教学安排上,教研室充分考虑专兼职教师类别及教师授课情况来进行教学统筹安排。教学过程中,所有任课教师都能以高度的责任心认真按照教学要求及规范进行课程教学,同时,任课教师积极探索践行智慧课堂模式在教学中的运用;在授课过程中,教研室也通过新教师听课及同行交流等,增进教师间互相学习及课程教学质量提升。
2024年春季学期《大学生心理健康教育》课程教师队伍
序号 |
教师姓名 |
职称 |
教师类别 |
1 |
舒小立 |
教授 |
专职教师 |
2 |
余强 |
讲师 |
专职教师 |
3 |
翟玮炜 |
讲师 |
专职教师 |
4 |
刘莉 |
副教授 |
专职教师 |
5 |
张笑非 |
讲师 |
专职教师 |
6 |
樊玉骋 |
讲师 |
专职教师 |
7 |
胡美丽 |
讲师 |
专职教师 |
8 |
梁丽 |
副教授 |
兼职教师 |
9 |
陈俐宏 |
副教授 |
兼职教师 |
10 |
曾雅清 |
讲师 |
兼职教师 |
11 |
陈月 |
讲师 |
兼职教师 |
12 |
胡华丹 |
讲师 |
兼职教师 |
13 |
徐鸿涛 |
讲师 |
兼职教师 |
14 |
张文婷 |
讲师 |
兼职教师 |
15 |
徐莎莎 |
讲师 |
兼职教师 |
16 |
周缘 |
讲师 |
兼职教师 |
17 |
胡馨怡 |
讲师 |
兼职教师 |
18 |
肖丹 |
讲师 |
兼职教师 |
19 |
刘柏君 |
讲师 |
兼职教师 |
20 |
谢诗雪 |
讲师 |
兼职教师 |
2、单位处级领导干部听课情况;
为及时了解和掌握新学期教学情况,保证教学工作规范、有序运行,确保教学质量,本学期单位处级领导积极深入教学一线开展教学巡查、听课评教。听课注重对任课教师教学设计、课件制作、师生互动、教学秩序、课程思政、现代信息技术与教学过程的融合等多方面评估,
听课过程中发现,课堂教学中师生互动总体较为活跃,学生学习积极性较高。尤其小班教学的班级课堂互动情况更为活跃。任课教师在教学中积极使用选人、投票、弹幕等功能,进一步丰富了课堂教学及互动形式。但在智慧课堂教学的实践中,还需要进一步加强对学生课前学习及课后学习的指导答疑,提升学生课前学习及课后实践的学习成效,使课前、课中、课后的学习衔接更为紧密。
3、本学期组织开展教研活动情况
本学期为组织任课教师充分开展教育教学研讨,加强教学探讨与交流,进行教学观摩,教研室于5月7日组织全体专兼职教师进行2023年度本科教学“梦蹊-课堂质量奖”专项赛道初赛观摩。
为更充分指导本学期新上课的两位教师做好相关教学准备工作,教研室分别于3月、4月,多次围绕新上课教师教学准备中的难点和疑点,充分进行研讨与交流。
为更好指导申请新开课的5位教师做好相关准备工作,教研室于3月5日组织召开研讨交流。
4、听取教师与学生对教学过程的意见及建议
教研室通过收集任课教师在教学过程中遇到的问题与困难,需要教研室给予支持的方面以及教学过程中的经验与好的做法的总结与分享,积极听取教师对教学过程的意见建议,同时针对各任课教师普遍反馈出的共性、难点问题组织开展教育教学研讨,同时指导各任课教师通过长江雨课堂平台主题讨论、面对面交流、问卷星教学质量调查、雨课堂弹幕实时反馈等方式,及时了解听取学生对教学过程的意见及建议。
三、 存在的问题和持续改进的措施
针对开学教学检查中存在的因教学班级名单变动,导致教师在开课1-2周课堂管理存在一定困难的问题,教研室于第一周、第二周行课时及时提醒任课教师核查班级名单,注意教学名单变动,提醒各任课教师进行教学名单核对并及时更新网络平台各班级教学名单,经检查,各任课教师均能根据教学名单及时更新网络平台名单。
针对教师教育教学技能上存在一定个体差异,需持续提升教师的教育教学技能方面,中心将进一步加强专兼职教师队伍的专业化培养,开展专兼职教师“专业胜任力提升计划”,通过“专家督导+培训学习”的形式,进一步强化现有师资队伍培育和教学质量考核,大力推进教师团队教育教学技能提升。
心理发展与服务中心
2024年5月20日